2019年马上就要跟我们道别了
回望来时路
作为交院人的你
有什么感悟呢?
这一年
我们真的很拼
所以才有了那么多的荣誉
这一年
我们真的很苦
所以才有了那么多的掌声
今天
官微君用“七个新”为各位带来一份不一样的“贵州交通职业技术学院年度总结”
学院党建更上新台阶
2019年,学院以习近平新时代中国特色社会主义思想和党的十九大精神为指导,以“不忘初心、牢记使命”主题教育为契机,不断推动党的建设更上一个新台阶,以党建促进各项工作高质量开展。
随着“不忘初心、牢记使命”主题教育的深入开展,“初心和使命”成为了2019年学院教职工提得最多,也思考得最多的词汇。2019年,在省委主题教育领导小组及其办公室、省委第十巡回指导组的精心指导和帮助下,学院1个二级基层党委、10个基层党总支、25个基层党支部,共计525名党员参加了第二批“不忘初心、牢记使命”主题教育。
主题教育开展以来,全院党员干部坚持在学习教育、检视问题中悟初心、守初心,在整改落实、解决问题中勇作为、担使命。主题教育期间,学院党委班子累计征求意见建议、检视查摆和上级指出问题意见80条,即知即改48条,形成调研成果17篇,主题教育带来的新变化新气象已然显现。

学院参加第二批“不忘初心、牢记使命”主题教育动员部署会

学院开展“不忘初心、牢记使命”主题教育“缅怀英烈、传承英烈精神”主题党日活动

学院组织开展廉政警示教育活动

学院召开“两优一先”表彰大会

学院开展形势政策教育专题讲座
学院发展踏上新征程
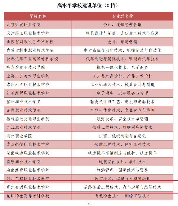
“双高计划”申报成功
12月18日,教育部、财政部公布了中国特色高水平高职学院和专业建设计划建设单位名单。我院成功入选,成为贵州省唯一一所入选中国特色高水平高职学校建设单位的高职院校。
未来三年,学院将在党的建设、技术技能人才培养高地、技术技能创新服务平台、高水平专业群、高水平双师队伍、校企合作水平、服务发展水平、学校治理水平、信息化水平、国际化水平等10个方面持续发力,致力于与职教发展同向、与党和国家同心、与产业发展同轨、与社会发展同频、与领先企业同步,成为高水平改革发展的标杆、成为高水平技术技能人才培养的高地、成为高水平技术技能创新服务的平台、成为高水平服务区域经济的培训基地、成为高水平国际交流合作的典范。
预计到2022年,学院整体办学实力、服务发展能力和国际影响力将显著提升,能够有效支撑交通行业转型升级及贵州经济发展,成为“世界眼光、中国特色、贵州元素、人民满意”的高水平高职学校。



优质校建设获国家认定
2019年,是优质校建设三年行动的收官之年。我们以“国家优质校”的认定结果为“创新争优”三年行动计划交上了满意的答卷。2019年7月,在教育部公布的《高等职业教育创新发展行动计划》(2015—2018年)项目认定名单中,学院校被认定为国家优质专科高等职业院校(简称“国家优质校”),此外,21个项目获批教育部认定,他们是:

学院自2016年启动优质校的建设工作以来,共有35个项目先后获省教育厅批准立项建设,今年8月,首批2016年立项的9个项目全部通过省教育厅验收。
“诊断与改进”接受教育部复核
2019年12月16日—19日,学院迎来了教育部高等职业院校诊改试点复核工作专家组。四天时间里,专家组一行通过听取现场汇报、与师生深度访谈、走访调研等方式对我院的诊改工作问诊把脉、传经送宝。
我院自2016年成为全国“诊断与改进”试点院校以来,分“三步走”启动了诊改工作,在学院层面首次形成了“总规划、专项规划、子规划”逐层传递的规划体系。截至目前,诊改在助力学院“十三五”规划逐步实现的过程中发挥了重要作用,诊改理念已基本形成,人才培养质量逐步提升,教师能力逐步提高,学院人人“关心质量、重视数据、共享成果”的内部质量保证文化正在形成。

“诊改”复核工作现场汇报会
师资队伍建设年成效初显
2019年,是学院的“师资队伍建设年”,从年初召开的2019年学院教学科研工作大会开始,学院就订下了“加强师资建设,全面提升学院内涵”的总基调。通过一年的努力,我们引进急需紧缺人才15名,选派教师国内外访学2名、赴发达国家攻读博士学位6名,推荐职称评审11人,自行开展职称评审10人。同时,举办领导干部和青年骨干教师赴深圳能力提升专题培训、“不忘初心、牢记使命”红色革命传统教育培训等系列培训项目,累计参训人数4162余人次。
此外,学院还制定出台了《高层次人才引进办法(试行)》《教职工学历学位提升管理办法(试行)》《教师培养管理办法(试行)》《教师培训管理办法(试行)》《教师下企业实践锻炼管理办法(试行)》《培训工作成效考核办法(试行)》《培训培养人员遴选程序》等培训培养制度,健全了教师培训培养的制度体系。修订完善了《专业技术职务评聘工作实施办法(试行)》和《专业技术岗位量化考核实施细则(试行)》,把党务工作和思想政治工作人员单列设岗,结合空岗情况,推行分类竞聘,按照量化考核得分从高到低顺序予以晋级,极大地调动了专业技术人员的工作积极性。


学院举办党员干部革命传统教育培训班
教育教学实现新突破
技能大赛再创佳绩
2019年,交院师生在全国职业院校技能大赛中,交出了国赛一等奖1个、二等奖6个、三等奖5个的答卷。学院在国赛中的获奖数量从2018年的18项上升到了37项,获奖数量排行从2018年的全国第22名上升到了全国第13名,成为贵州省高职院校国赛获奖数量第一的学校。


此外,学院在2019省级技能大赛的表现也是可圈可点。2019年,学院共参加了9个类别的省级
赛项,勇夺18个一等奖、7个二等奖、5个三等奖。

数学建模大赛实现突破
2019年,在全国大学生数学建模竞赛中,我院获得专科组一等奖1项,实现了在该赛事上零的突破。此外,还获得了二等奖4项,获奖比例占全省50%以上,是贵州省高职院校中唯一一个获得一等奖的院校,也是我院自2016年参加该项赛事以来取得的最好成绩。


创新创业佳音频传
2019年,学院的创新创业教育再度发力,不仅勇夺第五届贵州省“互联网+”大学生创新创业大赛一金一铜,还荣获第三届“中华职业教育创新创业大赛”三等奖、首届“黄炎培杯中华职业教育非遗创新大赛”二等奖、三等奖各1项。

学院参加第五届贵州省“互联网+”大学生创新创业大赛并获奖
入选国家两项“50强”案例
学生管理50强
2019年,学院凭借在党建、思想政治教育、德育、人文素养、职业素养、职业发展、日常管理等方面的工作及成绩,成功入选全国职业院校学生管理50强案例。学院根据贵州经济社会发展特点以及贵州交通建设特点量身打造的“素质引领、文化铸魂;军事教育助国防;教育扶贫拔穷根”等素质涵养工程广受好评。

服务贡献50强
2019年11月,高等职业院校服务贡献50强榜单出炉,学院凭借办学规模、毕业生就业去向、横向技术服务到款额、纵向科研经费到款额、横向技术服务产生的经济效益、技术交易到款额、面向社会成员的培训到款额和公益性培训服务、到西部地区和东北地区就业人数、横向技术服务产生的经济效益等方面的优异表现再登榜单。

脱贫攻坚取得新进展
2019年,4名驻村“第一书记”、1名扶贫人员奔赴脱贫攻坚前线,包括学院领导、中层干部、党员共计130余人次深入从江县加勉乡和独山县蹲点调研……2019年,脱贫攻坚仍然是学院重点工作之一,加勉乡群众的生活状况仍然是全院师生的牵挂。
2019年,极贫乡的污规村贫困发生率由49.5%降至2.65%,别通村贫困发生率由20.88%降至2.1%,完成两个贫困村整村脱贫出列任务。从开村四、五、六组完成35户141人突破任务,仅因政策原因3户4人未脱贫,帮扶效果显著。
这一年,学院完成“从江班”中职班招生164人,其中加勉乡籍学生22人;高职班招生93人,其中加勉乡籍学生11人。学院的精准扶贫工作获得教育部认可,精准扶贫典型案例入选《中国高等职业院校精准扶贫发展报告》。
截止2019年,累计共16名贫困人员参加“驾驶技能培训+就业”扶贫项目,累计务工收入达人均7000元以上。针对劳动力不足或特殊原因不能外出务工的未脱贫户挖掘11个公益岗位。通过宣传动员,目前污规村140余人、别通村60余人、从开村四五六组20余人外出或就近务工,通过就业增收脱贫。
2019年,“加勉香鸡”成为学院师生津津乐道的一个词语。在省交通运输厅的支持和学院的真情帮扶下,污规、别通两村的农村产业革命初见成效,从江香猪、加勉香鸡纷纷走上学院师生的餐桌。截至目前,污规、别通两村近万羽林下鸡分批次出栏销售,老师们也积极认购这种“脸上戴眼镜、尾巴白羽毛、还是黑脚杆”的瑶鸡共计1850余羽,师生的爱心也暖到了农户的心窝里。
2019年,“妈妈美绣娘,娃娃读书郎”成为了学院师生们口口相传的句子。学业依托加勉乡本地民族文化资源和少数民族妇女手工技艺,建立了民族刺绣坊和七彩书屋,同时还邀请学院苗绣银饰大师工作室为绣娘们提供技术培训。绣坊和书屋在同一屋檐下,这边妈妈刺绣传技艺,旁边娃娃学习探新知,“绣坊+书屋”已然成为学院脱贫攻坚帮扶的品牌项目,助力当地妇女儿童提升价值和自信。



学院驻村干部真情帮扶


学院党员教师深入驻地调研
场馆建设再添新成员
2019年7月,全国首个省部共建的西部山区道路运输安全警示教育基地在学院建成并投入使用,学院的特色场馆群又添了重量级的一员。在这里,师生可以通过现代声光电、VR等高科技技术感知惨痛事故危害、体验事故应急处置、感悟安全驾驶等,了解安全驾驶的重要性、吸取事故带来的惨痛教训,以达到警示教育的目的,从而培养师生的安全意识。
截至目前,学院已建成六大场馆:通途书院、贵州交通博物馆•教育馆、通途校史馆、西部山区道路运输安全警示教育基地、廉政教育基地、博雅美术馆,他们与即将建成的贵州交通红色教育基地、通途交通文化园、学生素质发展中心一起,组成学院特色场馆群,形成特色鲜明的“场馆育人”文化,是学院以“以文化人、沁润育人”为核心理念的文化育人体系的重要组成部分。



西部山区道路运输安全警示教育基地


学生素质发展中心之校园安全教育馆

博雅美术馆
校园活动展现新风貌
“我和我的祖国,一刻也不能分割。无论我走到哪里,都留下一首赞歌……”2019年,这首《我和我的祖国》唱遍了祖国的大江南北,也唱到了交院的各个角落。在举国上下隆重庆祝新中国成立70周年之际,交院师生以“我和我的祖国”为主题,开展了一系列校园活动:同升国旗 同唱国歌、“我和我的祖国”合唱比赛、“我和我的祖国”快闪、“思政新风采”精彩课堂展示、《礼赞贵州桥》首发式、校园里的“中国红” 交院师生的爱国情、“我在这里守护国旗”等,充分展现了交院师生的爱国情、报国志。

同升国旗同唱国歌交院师生深情表白祖国

学院党委书记张静在新生开学典礼上勉励学生做筑梦追梦圆梦的交院人

学院党委副书记、院长吴有富作国旗下的讲话

省交通运输系统庆祝新中国成立70周年歌咏比赛

学院第16届科技文化艺术节

全体党员重温入党誓词

“追梦的故事”主题微党课竞赛

师生同唱《我和我的祖国》

学院表彰先进典型


“我和我的祖国”千人快闪活动

学院师生集中收看70周年大阅兵

新生军训汇演
招生就业再创新佳绩
2019年,学院的招生再一次突破新高,7316名同学加入了交院这个大家庭。从年初的分类招生,6000名考生竞争3480个名额,到专项扩招后160余名五类人员(退役军人、下岗失业人员、农民工、新型职业农民、其他)进入交院学习,学院的人气不断增加,也折射出学院的社会影响力不断提升。
2019年,学院共有5426名毕业生走上工作岗位,就业率高达97.27%,专业对口率达58.27%。2019年,学院建校以来规模最大、岗位最多、涉及专业范围最广的一次校园双选会也成功举办,256家企业提供的近万个岗位也吸引了广大毕业生的踊跃参与。


2019分类招生考试现场


2019迎新现场



“双选会”现场
岁月不居,时节如流。回顾2019,我们心中充满感叹,因为我们有幸参与到“国家优质校”、“中国特色高水平高职学校”的建设中,为学院更加美好的明天添砖加瓦。展望2020,新的十年已然到来,“双高”建设蓄势待发,作为一名交通人、作为一名职教人、作为一名交院人,让我们继续坚定社会主义办学方向,落实立德树人根本任务,不忘教育初心、践行育人使命,在新时代续写新的华章!
编辑:洪丹 陈磊 龙建睿
责编:詹黔江